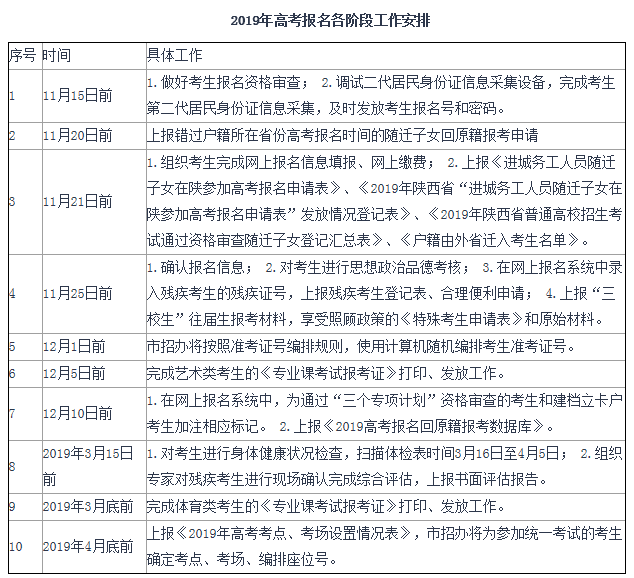
11月6日,市考試管理中心召開全市2019年高考報名工作會議,各縣區招辦主任、考務管理工作負責人參加了會議。會議傳達了全省高考報名工作會議精神,解讀了2019年高考報名相關政策,對2019年高考報名各階段工作進行了具體安排。
會議要求,各縣區要深刻認識到高考報名工作的極端重要性,充分研判我市的考情動態,提早準備,積極行動,精心組織。一要認真學習報名文件的新增內容,精研細讀,準備把握高考報名政策中的新要求,確保政策執行不走樣。二要堅持重點工作重點抓,突出做好隨遷子女、往屆生、社會考生、戶籍由外省遷入我省的考生、報考專項計劃考生等群體的資格審查工作,落實公示程序,堅持公示到校、公示到班,接受考生和社會的監督。三要重視高考政策的宣傳解讀,做到擴大覆蓋率和加強針對性兩手抓,采取多種形式,在師生中廣泛宣傳高考報名政策及隨遷子女報名相關政策,做到教師清楚、學生明白、家長皆知、社會了解。四要準確做好信息采集,引導考生正確填寫報名信息,進一步強化工作人員的安全防范意識和紀律約束,確保報名信息不丟失不泄露。
