國是幫你問 | 個稅專項扣除信息表不會填?手把手教你
事關大家收入的個稅新政即將于2019年1月1日起正式實施。屆時子女教育、大病醫療、贍養老人等方面支出都可以抵扣個稅。
目前各單位也已逐步開始進行員工扣除信息的統計和登記。個人也可個人登陸手機APP“個人所得稅”或登錄各省電子稅務局填報信息給所在單位辦理扣除。
那么,辦理起來到底麻煩嗎?表格要如何填?
敲黑板:辦理前須知這些事
辦理前首先要對照每項要求,看看自己是否滿足了所需條件。根據新政,專項附加扣除的六大項分別為子女教育、繼續教育、大病醫療、住房貸款、住房租金,贍養老人。
這六項分別可以享受多少的扣除額度?要享受以上專項扣除政策需要具備什么條件?






國是直通車 侯雨彤作圖
需要注意的是,這六大項的抵扣金額并非是直接補貼,而是在新政調整后的個稅起征點5000元的基礎上進行增加。比如你對照后發現僅可享受住房貸款這一項抵扣,按照規定,這項可抵扣1000元,那么就意味著,你申報通過之后,每個月的個稅起征點就是6000元。
如何辦理?
據國稅總局此前介紹,申請專項扣除目前有四種填報方式。而且不必一定去稅務局柜臺辦理,手機、電腦網頁等多渠道都可以。

“個人所得稅”APP(蘋果系統版本)
一是下載手機APP“個人所得稅”填寫;實名注冊獲取登錄用戶名和密碼,并進入APP操作界面,然后點擊“完善個人信息”填寫相關內容。比如姓名、證件號、納稅人識別號(與證件號一致或稅局賦予)、出生日期等基本信息。隨后即可填報專項附加扣除信息。不過雖然手機端目前可以實名注冊,但專項附加扣除信息填報功能暫未開放,需等2018年12月31日才可以正式使用。
二是登錄各省電子稅務局網站填寫;可進入國家稅務總局12366納稅服務平臺(https://12366.chinatax.gov.cn/bsfw/onlinetaxation/main),點擊地圖前往各省市自治區的電子稅務局進行填報辦理。
三是從單位領取,或者在稅務機關網站上下載填寫電子信息表;
四是從稅務機關網站上下載下來電子信息表后,打印填寫紙質信息表。
紙質版怎么填?
根據從網上下載的表格來看,在表頭項目中需要填寫填報日期,扣除年度等信息。其中,納稅人識別號是指身份證號碼,如果沒有身份證號碼的需填寫稅務機關賦予的納稅人識別號。

基礎信息欄中,手機號碼為必填項。配偶信息中,如果沒有配偶則不填。

子女教育一欄中,除了子女姓名、身份證件類型及號碼等基礎信息填寫。值得注意的是,出生日期需填寫納稅人子女的出生日期,具體到年月日。而后面的“當前受教育階段”,在“學前教育階段、義務教育、高中階段教育、高等教育”四種情形的對應框內打“√”。

繼續教育一欄中,除了基本信息的填寫,同樣是在有方格的地方進行對應框內打“√”。
同時,證書名稱、證書編號、發證機關、發證(批準)日期注意是填寫納稅人取得的繼續教育職業資格證書上注明的證書名稱、證書編號、發證機關及發證(批準)日期。

住房貸款利息一欄中,住房坐落地址需填寫首套貸款房屋的詳細地址,具體到樓門號。
產權證號/不動產登記號/商品房買賣合同號/預售合同號需填寫首套貸款房屋的產權證、不動產登記證、商品房買賣合同或預售合同中的相應號碼。
需要注意的是,如所購買住房已取得房屋產權證的,填寫產權證號或不動產登記號;所購住房尚未取得房屋產權證的,填寫商品房買賣合同號或預售合同號。
本人是否借款人一欄中,本人是借款人的情形,包括本人獨立貸款、與配偶共同貸款的情形。如果選擇“否”,則表頭位置須填寫配偶信息。
此外,貸款銀行一欄中需填寫商業貸款的銀行總行名稱。

住房租金一欄中,住房坐落地址需填寫納稅人租賃房屋的詳細地址,具體到樓門號。
出租方(單位)名稱、納稅人識別號(統一社會信用代碼)一欄中,租賃房屋為單位所有的,填寫單位法定名稱全稱及納稅人識別號(統一社會信用代碼)。
此外,填寫“主要工作城市”一欄時,如果無任何職受雇單位的,填寫其辦理匯算清繳地所在城市即可。

贍養老人一欄中,共同贍養人填寫時注意,納稅人為非獨生子女時填寫本欄,獨生子女無須填寫。
“本年度月扣除金額”一欄填寫扣除年度內,按政策規定計算的納稅人每月可以享受的贍養老人專項附加扣除的金額。

大病醫療一欄中,“醫藥費用總金額”需填寫社會醫療保險管理信息系統記錄的與基本醫保相關的醫藥費用總金額;個人負擔金額需填寫社會醫療保險管理信息系統記錄的基本醫保目錄范圍內扣除醫保報銷后的個人自付部分。

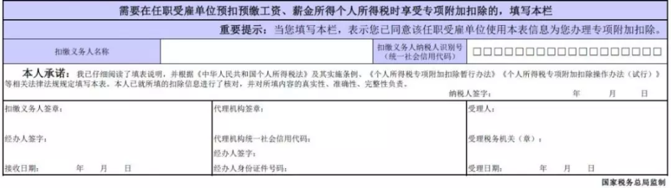
扣繳義務人信息一欄中,“扣繳義務人名稱”是指單位全稱,后面一欄填寫單位的納稅人識別號。
最后,在“本人承諾”后的納稅人簽字處簽名就完成了。(張文暉)
